2019年上海市五一劳动奖状(章)、工人先锋号揭晓!市总工会说,今年共评选出201个上海市五一劳动奖状、319个上海市五一劳动奖章以及335个上海市工人先锋号。一起来看全名单,找找有没有你所在的单位和你认识的人?
2019年上海市五一劳动奖状名单
(201个)


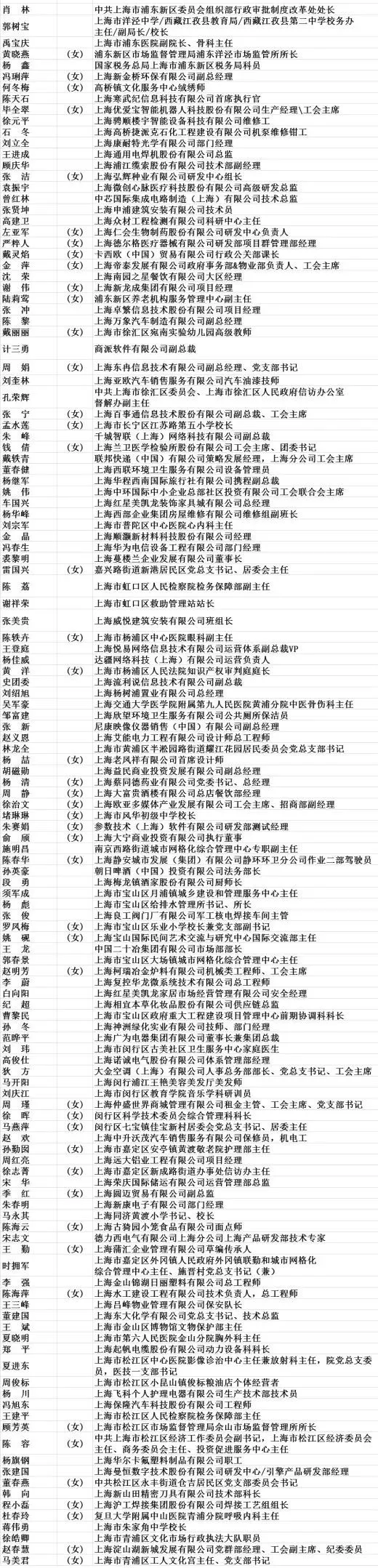
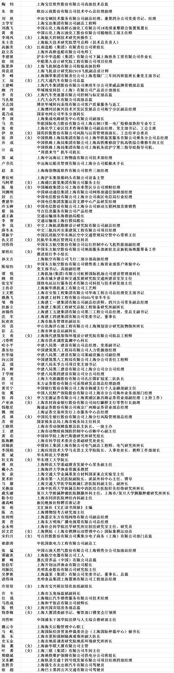
2019年上海市五一劳动奖章名单
(319个)




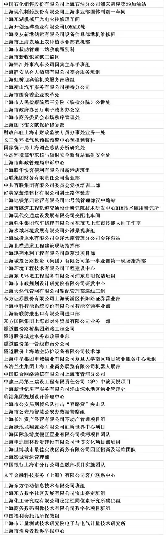
2019年上海市工人先锋号名单
(335个)




来源:上海发布
编辑:邵大卫
2019年上海市五一劳动奖状(章)、工人先锋号揭晓!市总工会说,今年共评选出201个上海市五一劳动奖状、319个上海市五一劳动奖章以及335个上海市工人先锋号。一起来看全名单,找找有没有你所在的单位和你认识的人?
2019年上海市五一劳动奖状名单
(201个)


2019年上海市五一劳动奖章名单
(319个)




2019年上海市工人先锋号名单
(335个)




来源:上海发布
编辑:邵大卫