
在全市各级部门、考区和考点的全力保障下,2022年上海市初中学业水平考试顺利结束,确保了“应考尽考”总体目标,实现了“健康考试、平安考试”。
考后,上海市教育考试院发布消息,提醒广大考生还需注意以下事项:
1、参加名额分配综合评价录取和统一招生录取志愿填报的学生,须于7月13日至7月24日在报名所在区招考机构和学校的组织下,依据本区招生计划书上的招生学校及专业进行志愿填报。
2、有意向参加高中自主招生录取的学生,须于7月19日10:00至7月20日15:00登录“上海招考热线”网站进行网上填报志愿;网上志愿填报成功后,须于7月21日10:00至16:00通过学籍所在学校进行志愿确认。返沪生、往届生由报名所在区招考机构组织志愿确认。
填报市级优秀体育学生、艺术骨干学生自主招生录取志愿的学生须是通过相关学校资格确认的优秀体育学生或艺术骨干学生,同时具备两类资格的学生可兼报。
国际课程班和中外合作办学高中自主招生录取志愿填报由相关招生学校自行组织,无须在“上海招考热线”网站上填报志愿。
3、有意向参加中职校自主招生录取的学生,须于7月25日10:00至7月26日15:00登录“上海招考热线”网站进行网上填报志愿;网上志愿填报成功后,须于7月27日至7月28日通过学籍所在学校进行志愿确认。
返沪生、往届生由报名所在区招考机构组织志愿确认。招生学校部分专业需面试或专业测试的,学生应先报名参加相关招生学校于7月13日至7月22日组织的面试或专业测试(以招生学校通知为准),通过面试或专业测试的学生方可填报相应志愿。
4、参加中职校招收随迁子女录取的学生,须于7月25日10:00至7月26日15:00登录“上海招考热线”网站进行网上填报志愿;网上志愿填报成功后,须于7月27日至7月28日通过学籍所在学校进行志愿确认。招生学校部分专业需面试或专业测试的,学生应先报名参加相关招生学校于7月13日至7月22日组织的面试或专业测试(以招生学校通知为准),通过面试或专业测试的学生方可填报相应志愿。
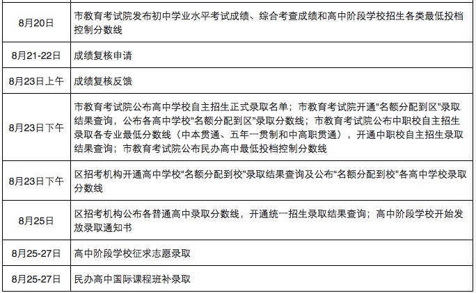
5、8月20日18:00起,考生可以登录“上海招考热线”网站查询本次考试成绩。若对本人考试成绩有疑问,可于8月21日10:00至8月22日16:00通过“上海招考热线”网站申请成绩复核。
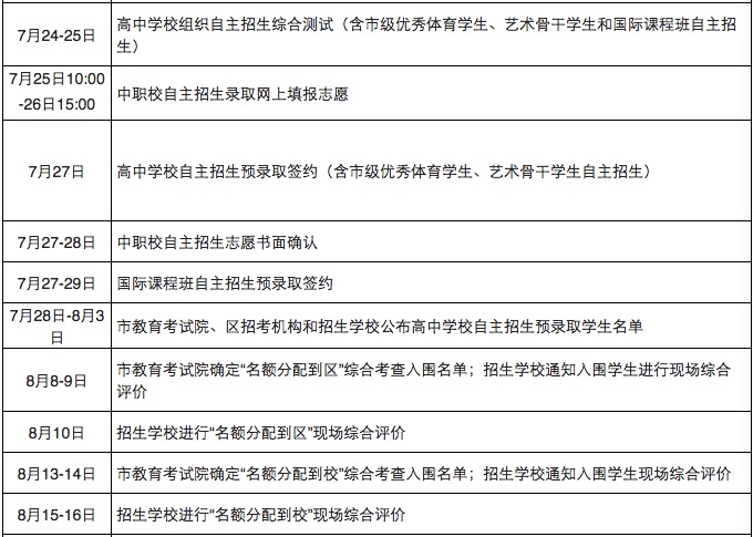
【相关链接】2022年上海市高中阶段学校招生主要工作日程调整如下:



作者:张鹏
编辑:张鹏
责任编辑:樊丽萍
*文汇独家稿件,转载请注明出处。