| 住建部点名批评这五个城市:国家历史文化名城保护不力,限期整改! | |
| 2019-03-21 19:00:23 作者:史博臻 | |

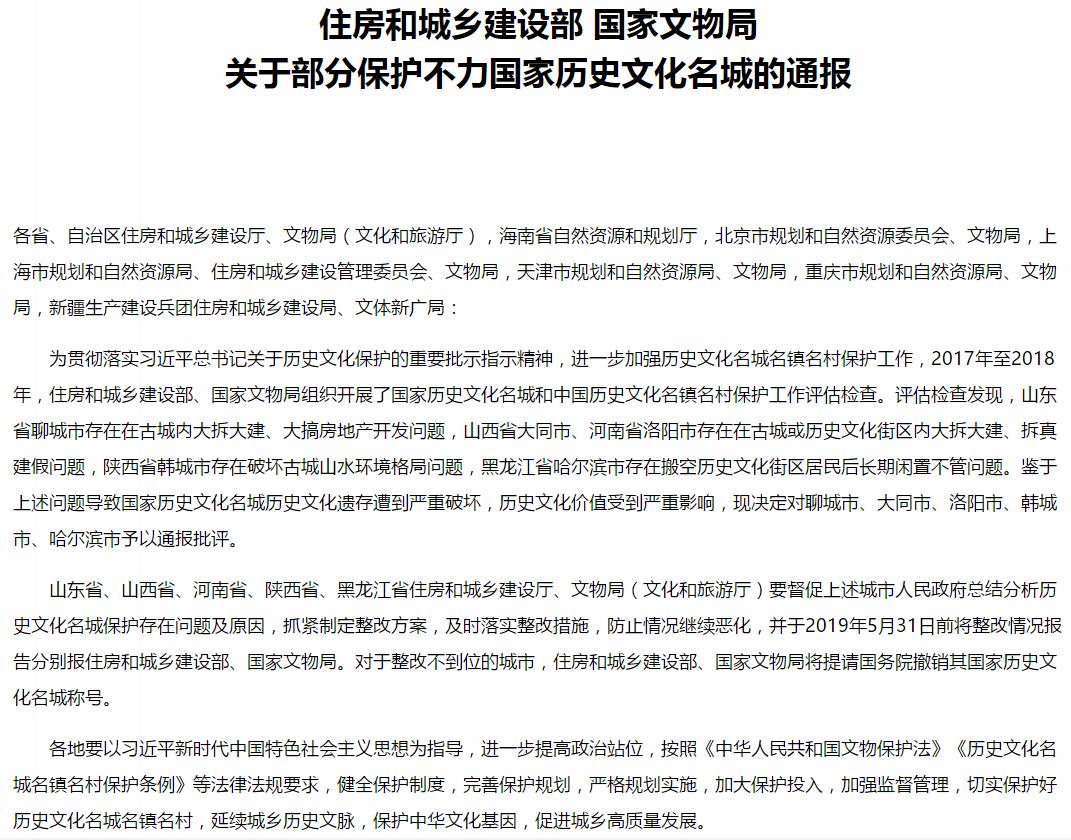
根据住建部官网消息,今天该部联合国家文物局发布《关于部分保护不力国家历史文化名城的通报》,对山东省聊城市、山西省大同市、河南省洛阳市、陕西省韩城市、黑龙江省哈尔滨市5个国家历史文化名城保护不力的城市予以通报批评。

上述两个部门于2017年至2018年对国家历史文化名城和中国历史文化名镇名村保护工作开展评估检查。通过评估检查发现,5个城市在保护工作方面存在突出问题——
▲山东省聊城市在古城内大拆大建、大搞房地产开发;
▲山西省大同市、河南省洛阳市在古城或历史文化街区内大拆大建、拆真建假;
▲陕西省韩城市破坏古城山水环境格局;
▲黑龙江省哈尔滨市搬空历史文化街区居民后长期闲置不管。
这些行为导致国家历史文化名城的文化遗存遭到严重破坏,历史文化价值受到严重影响。经研究并报国务院批准,住建部、国家文物局决定对上述城市予以通报批评,于2019年5月31日前将整改情况报住建部、国家文物局。如整改不到位,两部门将提请国务院撤销其国家历史文化名城称号。
相关链接:
什么样的城市能成为国家历史文化名城?
国务院2008年4月公布《历史文化名城名镇名村保护条例》提出了申报国家历史文化名城的五项条件——
第一、保存文物特别丰富;
第二、历史建筑集中成片;
第三、保留着传统格局和历史风貌;
第四、历史上曾经作为政治、经济、文化、交通中心或军事要地,或发生过重要历史事件,或其传统产业、历史上建设的重大工程对本地区的发展产生过重要影响,或能够集中反映本地区建筑的文化特色、民族特色;
第五、在所申报的历史文化名城保护范围内还应当有2个以上的历史文化街区。
国家历史文化名城有哪些类别?
国家历史文化名城按照特点主要分为七类——
历史古都型:都城时代的历史遗存物、古都的风貌为特点的城市。
传统风貌型:保留了一个或几个历史时期积淀的完整建筑群的城市。
一般史迹型:分散在全城各处的文物古迹为历史传统主要体现方式的城市。
风景名胜型:建筑与山水环境的叠加而显示出鲜明个性特征的城市。
地域特色型:地域特色或独自的个性特征、民族风情、地方文化构成城市风貌主体的城市。
近代史迹型:反映历史上某一事件或某个阶段的建筑物或建筑群为其显著特色的城市。
特殊职能型:某种职能在历史上占有极突出的地位的城市。
截至目前,我国国家历史文化名城已有135个。详情如图








作者:史博臻
图:人民日报、网络
编辑:钱蓓
责任编辑:邵珍
*文汇独家稿件,转载请注明出处。