| 杭州一所小学获得500万元重奖,5位校长接力近30年证明“一个模子不适合所有学生” | |
| 2019-09-07 13:43:28 | |

本周四,杭州市上城区召开全区教育大会,表彰先进教师和先进集体。其中有项重奖震惊全场,天长小学关于差异教学的研究获得2018年基础教育国家级教学成果奖一等奖,由此获得500万元重奖。这500万元大奖,由上城区教育发展基金会奖励学校。
500万元奖励小学研究课题,震惊了杭州教育圈,引起热议。一位大学教授感慨:“这样的奖励在高校中都很罕见,没想到基础教育对研究这么重视。”
天长小学的这项研究课题是《一个模子不适合所有学生:小学差异教学的实践研究》。成果完成者是校长楼朝辉,其他成果持有人有庞科军、方莉、何慧、曹晓红(历任天长小学校长或副校长)。
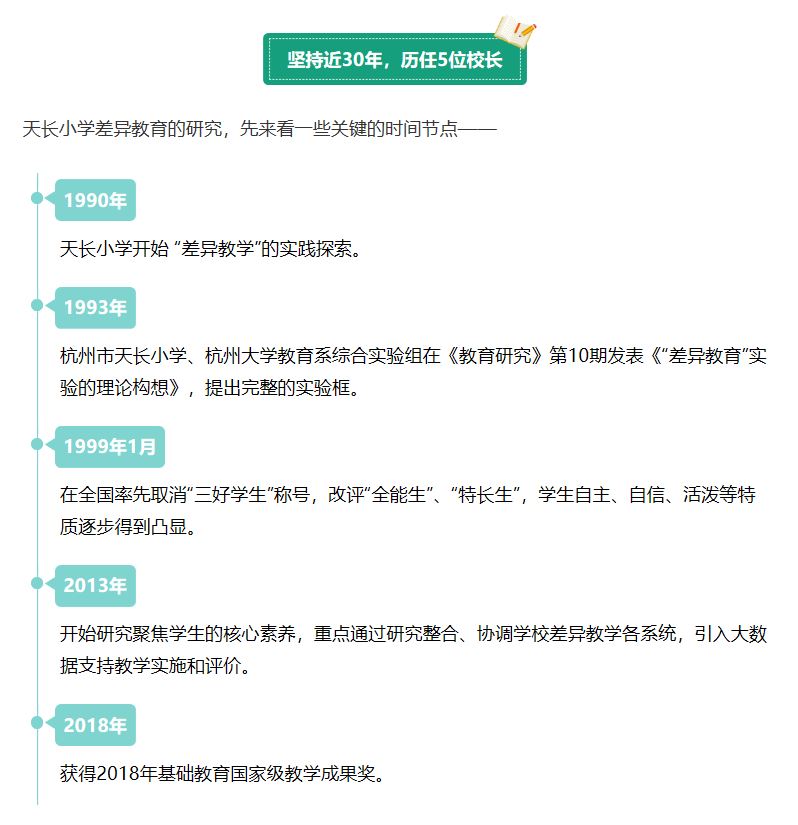
楼朝辉说,这项研究天长小学坚持了近30年,历任5位校长。这周日,楼朝辉校长要去北京领奖。
天长小学的“差异教育”是一项什么样的研究?研究成果分量为什么这么重?对当下的教育有哪些价值?500万元奖励接下来用来做什么?昨天中午,天长小学校长楼朝辉接受记者专访,对差异教育研究进行了详细的梳理和解读。
楼校长的办公室在教学楼一楼,只要他在办公室,门永远是敞开的。楼校长说:“随时欢迎小朋友找我讨论各种问题,有的小朋友喜欢在我办公室看书,有时候我不在,他们就坐在我椅子上。”采访过程中,时不时有学生朝办公室探探头。
办公室最显眼的地方,挂着一幅书法作品,上面写着:“直面差异是智慧教育的核心”。楼校长解释,这几个字,点出的就是差异教育的精髓。
楼朝辉:我们30年来一直坚守没有动摇
天长的差异教育获得这个奖项,收到了各种祝福,我们为此感到自豪和骄傲,但更多的是对未来的展望。一个模子不适合所有学生,我们的教育需要不断地发现学生、赋能学生、成就学生。这是“差异教育”研究的主要内容。
孩子的个性成长有不同的时空与路径,学校给予最大的可能,每一位学生都是我们的骄傲。
说一件小事,学校课程中心曾遇到一个这样的问题:学校请学生自主申报社团,“腰鼓社团”最终只有一个学生报名。怎么办?经过讨论大家一致认为,让每个孩子得到有差异的发展,是天长坚持的教育理念,这个理念应体现在与学生发展有关的每一件事情中,社团只有一个学生报名也应该照常举办。
听到这个消息,报名的孩子脸上露出幸福的笑容。那年的“六一”,这个孩子向全校展示了一个学期的学习成果,收获如雷的掌声。一个人的社团,传递着天长对每个孩子发展的重视和投入。

“差异教育”研究为什么能获得这么重要的奖项,我个人觉得,这项研究和当下结合的点在于,要把孩子培养成什么样的人?如何把孩子的差异当作成长资源?让孩子们从中学会处理和他人的关系、和社会的关系。
再讲一件我很感动的事。六年前,有位班主任很焦虑地来找我,他们班上有位男生,不会写字,也不喜欢听课,经常上课时就从教室跑出来,老师们满校园找他,让老师们头疼。怎么办?
这位班主任回去后定了几条“班规”:每次跑步时有一位同学牵着他的手、每一节课有一位同学和他同桌……坚持了六年。慢慢地,这位男生也在发生变化。他很喜欢看《小王子》这本书,有时候他会来我办公室跟我交流,这些年我桌上一直放着本《小王子》。今年,他们毕业了。
这个班是天长发展最好的班级之一,每个孩子都眼神发亮、关爱他人,非常正能量。你们看,老师的温良在孩子内心产生的能量会这么大。
天长小学追求个性,我们尊重孩子们的个性,也希望孩子们学会尊重,有尊重才会有合作,有合作才会有视野,未来的幸福生活才有各种可能性。
这项研究的可贵之处还在于,老师们30年来一直坚守没有动摇,无形中成为天长的一种文化,一直在延续。
每个孩子都有成长的空间,每一位老师都有自己的风格
天长小学的差异教育,为每个孩子成长打开了空间。几十年来,差异教育的理念已经根植在每一位老师心里,天长的每个老师都有很多故事。
2017年学校90周年校庆,1996年毕业的校友钱锡青送给母校一份特别的礼物——一幅插画。钱锡青是知名的插画家,他用这种方式感恩母校,天长30多年坚持的“差异教学”,让他在画画这条专业道路坚持下来。钱锡青说:“五年级时,语文老师要求我们每周写日记,我跑去跟老师说,我能不能以画画代替写日记?想不到语文老师同意了。”
教育圈内曾有人这么评价:天长出来的孩子,就算是学习成绩最差的孩子,走路也是昂首挺胸的。
差异教育,不仅仅体现在学生身上,也体现在老师身上。天长小学的老师,给人的印象是自由而有个性,每一位老师都有自己的风格。有家长说,与天长的老师交流,老师们的一言一行总能让人感到豁然而温暖,会突然让人觉得:“哇!这就是天长!”
在外人看来,天长小学的管理非常自由。楼校长说:“我经常对班主任说,这个班交给你,就是你的了,每个班都有自己的风格,老师应该有自主权。”

差异教育的研究,也体现在老师的管理上,如何给不同的老师提供不同的机会。每位教师都有专业成长的空间,要让他们做自己喜欢和擅长的事。有的老师擅长班级管理,学校就让他做班主任;有的老师擅长教学,学校就让他专心研究教学;有的老师擅长做研究,学校就让他多做课题……教师的专业成长不是一件简单的事情,校长要抓住各种契机,激励不同的教师不断走向专业卓越。
差异教育对老师也提出了更高的要求,这个时代孩子和家长都在发生变化,老师们也需要不断去研究,调整自己的工作方法。
目前,天长小学的教师队伍结构非常好。以今年的一年级为例,3位二十多年教龄的老教师,8位十年左右教龄的骨干教师,再加上2位新教师。天长小学大部分办公室,都有五六位老师,新教师和老教师一起办公,这样近距离的学习,所产生的影响比很多培训要强,这就是天长小学的办公室文化。
这几天,楼朝辉带着年轻老师拜访天长的老教师,不经意间也传递着天长的文化。“二十多年前,李承龙老校长带着杨明明老师坐火车去上海,和华东师范大学谈差异教育的合作项目,那会儿条件不好,晚上在华东师大打地铺,但李校长和杨老师非常激动,对那时候的老师来说,这样的机会太难得了。”楼朝辉说,这样的交流让年轻的老师们感同身受。

楼朝辉说,将近30年的时间里,几乎全校教师都参与了课题组的研究,核心组成员有近20人。近5年中,课题组先后讨论50多次,累计形成60余万字,教师出版“差异教学丛书”专著共计18本,从不同角度总结了差异教学的成果。
500万元奖励全部用于课题研究
楼朝辉说,接下来,天长小学研究“差异教育”的脚步不会停止。从去年开始,天长小学对差异教育的研究又开启了一个新阶段,差异教育的研究会向科学化的方向发展,利用大数据,做更加精准的分析。
如何把大数据应用到研究中?楼朝辉举了一个例子:“可以借助大数据精准描述孩子语言发展的状况。过段时间,学校会给每个孩子发个智能音箱,每天放学孩子要对着音箱说一段话,这段话会自动上传,生成个人档案。然后利用数据分析每个孩子的语言能力和他们之间的差异,更加有针对性。这也意味着,差异教育的研究进入一个全新的时代。”
这两天,很多人在问,天长一下子拿到500万元奖金,这笔钱要怎么花?
楼朝辉笑着解释说,这笔钱是分三年给天长,一年一百多万元,全部用于差异教育的研究。
作者:姜晓蓉
编辑:李晨琰
责任编辑:樊丽萍
来源:都市快报